🔷 RebelAmp

This is the official thread for the RebelAmp

This thread is for discussion and reviews.

  • RCA in and pre out, 1/4 inch headphone out
  • 1 wpc @ 32 ohms
  • 3 gain modes, switch for headphone out or pre out, class A, 0.1 ohm output impedance

:red_circle: RebelAmp Site Link

[Reviews]

Z Reviews

3 Likes

RebelAmp - class A headphone amplifier & preamp 500$

Just saw this in a Zeos video. anyone heard it?

Should I just make this an official thread?

1 Like

dont know, what if it sucks?

it looks pretty decent, but there is a chance it’s not good so I guess I will wait for some feedback

1 Like

I’m assuming Zeos will review it relatively soon, so you might as well make it official.

Why does it look exactly like A schiit product

2 Likes

LOL, it does. It looks like a leprechaun puked on an Asgard.

8 Likes

1 Like

in the helios review vid he said it was 98% the QES HPBA reference amp. looks very good!

:face_with_raised_eyebrow:

We will see lol

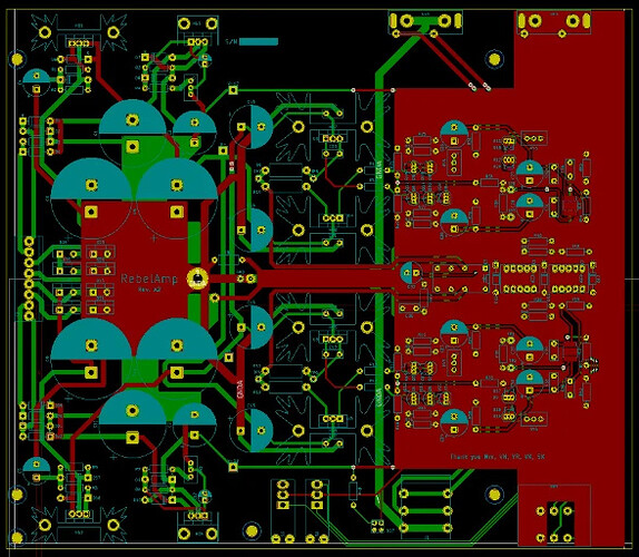
Very reasonable layout, heatsinks on components that may need it, done in FOSS programms (KiCad and FreeCAD)
The closest the left and right channel get is in the transformer and in the headphone jack. It is two amplifiers who happen to share an apartment.

PCB layout:

Biggest gripe from looking at it:
WHY is the headphone jack not in the center of the two output stages?
WHY bannish it to the bottom to accompany the volume poti?

3 Likes

is that a really bad thing?

From a pourist “everything needs to be :100:%”-perspective and extreme OCD cases, it is bad.

For normal people and engineers, it is perfectly fine to be where it is.

5 Likes

Guess that’s why I don’t see the problem

1 Like

Made in Europe but no option for an EU plug… Sigh

The RebelAmp?

2 Likes

If you click on it its sold out.

Just get any 230V version, cable is not fixed to the device. :man_shrugging:

3 Likes